【北京疫情中低风险地区,北京疫情高中低风险地区划分】
北京朝阳区是中风险还是低风险
北京朝阳区不是低风险区 ,近来存在高风险和中风险地区 。

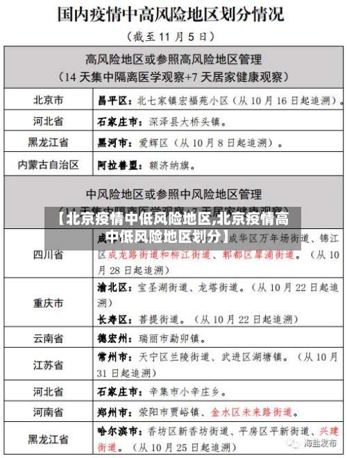
北京朝阳区小红门乡肖村自2022年3月30日起由中风险地区降为低风险地区。风险等级调整背景:朝阳区小红门乡肖村自3月16日起被列为中风险地区,截至调整前近14天内无新增本土确诊病例。经北京市疾控中心评估,依据《北京市新冠肺炎疫情风险分级标准》 ,该地区符合降级条件 。

近来,北京朝阳区部分区域被划定为中风险地区。具体而言,朝阳区平房乡姚家园东社区、平房乡姚家园西社区因近14天各累计报告3例本土确诊病例 ,已由低风险地区升级为中风险地区。截至相关时间节点,北京市共有3个中风险地区,均位于朝阳区 。

当前风险分布:截至公告发布时 ,北京市仅朝阳区酒仙桥街道二街坊1个高风险地区,其余地区均为低风险。风险等级动态管理:疫情风险等级会根据防控形势实时调整,需以最新官方通报为准。例如,若后续新增病例减少或防控措施见效 ,该区域风险等级可能下调 。
北京昌平属于什么风险地区?
〖壹〗 、北京昌平太阳城没有被封控,因为北京昌平太阳城是低风险地区,没有新冠肺炎疫情病例的出现 ,所以不需要封控,因此,北京昌平太阳城没有被封控。
〖贰〗、北京的一个区 ,由于北京是直辖市,所以昌平区和一般的地级市级别相等,但是在行政立法等方面有区别 ,区无立法权,较大城市和省会城市有立法权。再者区不能称为一级政府,只是上级政府的派驻机构。
〖叁〗、近来北京昌平区仍然还是中风险区域 ,所以如果你从昌平区返乡,或许是需要隔离的 。但至于从其它区域返乡是否需要隔离,是需要看目的地的疫情防控政策而定的。
〖肆〗 、就在该患者确诊新冠肺炎后不久,昌平区回龙观街道就被升级为中风险地区 ,这也是符合规定的。按照低风险区的标准:无确诊病例、疑似病例、阳性检测者和确诊病例密切接触者的县;无确诊病例,但有疑似病例或阳性检测者 、确诊病例密切接触者的区域;有确诊病例,但连续14天无新增确诊病例的县 。
北京朝阳区属于什么风险等级
近来 ,北京朝阳区部分区域被划定为中风险地区。具体而言,朝阳区平房乡姚家园东社区、平房乡姚家园西社区因近14天各累计报告3例本土确诊病例,已由低风险地区升级为中风险地区。截至相关时间节点 ,北京市共有3个中风险地区,均位于朝阳区 。其他未明确提及的朝阳区区域,若未出现新增病例或未达到中风险标准 ,则仍维持原有风险等级。
北京朝阳区酒仙桥街道二街坊属于高风险地区。风险等级调整依据:截至2022年4月8日24时,朝阳区酒仙桥街道二街坊近14天累计报告8例本土确诊病例,并发生1起聚集性疫情 。经北京市疾控中心评估 ,依据《北京市新冠肺炎疫情风险分级标准》,该区域自4月8日起升级为高风险地区。
北京朝阳区小红门乡肖村自2022年3月30日起由中风险地区降为低风险地区。风险等级调整背景:朝阳区小红门乡肖村自3月16日起被列为中风险地区,截至调整前近14天内无新增本土确诊病例 。经北京市疾控中心评估,依据《北京市新冠肺炎疫情风险分级标准》 ,该地区符合降级条件。
北京朝阳区不是低风险区,近来存在高风险和中风险地区。

发表评论